消費者花錢找罪受 受害者痛訴彭村梅惡行惡狀
享譽國內美容保養龍頭的彭村梅國際美容連鎖集團,因連續多起消費糾紛,遭民眾檢舉,行政院公平委員會不尋常的全國展開調查,多名消費者提供受害受騙經過,真是劣跡斑斑可考,惡形惡狀令人瞠目結舌,與彭平日朔造的完美優雅形象天壤之別。

彭村梅美容會館門面優雅高尚,服務品質與售後態度卻屢遭消費者垢議
這位接受採訪的盧小姐於接獲公平會的來函要求她陳述受害經過時,她鉅細靡遺細述之前在彭村梅美容業的一切被害被騙過程,絕難令人想像在其精心打造,近乎完美讓愛美女人充滿希望的彭村梅殿堂,竟是如此低俗不堪,每當發生消費糾紛時,業者所採的方式就是耍賴,強詞奪理,辱罵、宣稱公司機密不提供資訊等,讓盧小姐直呼行徑有如大型連鎖詐欺集團,令她非常痛惡。

彭村梅劣跡斑斑可考,公平會主動聯繫受害者希望盧姓女子提供自身經驗。圖片為盧女回文公平會之公文內容。
她向公平會指控,彭方起初都以體驗價試做為名招攬,在過程中一直連續好幾小時推銷疲勞轟炸,直到刷卡購買全身油壓按摩課程後才可離開,她還記得當時脫身已是超過晚上十一點,而趁窘迫或接收服務時推銷,是彭方的一貫手法,另彭在交易前有說明產品內容、 服務方式和金額計算方式,但是繳費後的實際服務跟繳費前說的不一樣,甚至所買的客製精油,最後都推托尚未做好,經一再催促最後索性聲稱現在不提供了,簡直就是賊船,再者,彭方從未提過服務期限與限制,付費當下也未立即提供合約書及發票,更有甚者購買服務後,一直推說沒有工具可做,後來提出退費要求,竟告知已經過了期限無法退費,只能換別的課程,而所換的課程價格都已漲價,最後協議不成下,再以各種荒謬理由讓退費金額變成當初購買金額的十分之一,當一旦提出解約退費要求時,就遭百般刁難,甚至集體口出惡言辱罵,盧小姐回想在彭村梅的經歷,大大感嘆真是花錢還找罪受。

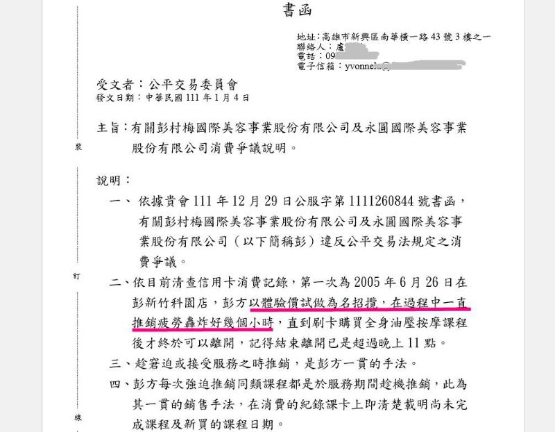
圖片為盧女回覆公平會信件之重點內容

圖片為盧女回覆公平會信件之重點內容

圖片為盧女回覆公平會信件之重點內容
